Cattle Feeding Process
Ensuring Nutrition
Feeding is tailored to the animal’s purpose; dairy cows require high energy for milk, while beef cattle need protein for muscle. The process usually involves Total Mixed Rations (TMR), combining forage (grass/hay), silage, and concentrates (grains). Feed is delivered at scheduled intervals to maintain consistent rumen health.
How we ensure optimal growth and health at every stage
At Hansal Agro Sdn Bhd, our feeding philosophy is built on a hybrid “agro-based” model. We believe that a combination of natural grazing behavior and scientifically balanced supplementation produces the healthiest cattle and the highest quality beef and milk. Our process ensures that animals receive the necessary fiber, energy, and protein while living in a low-stress environment.
Daytime: The Agro-Based Grazing Advantage
Unlike dedicated feedlot systems, our cattle spend their days in a natural environment.
Oil Palm Plantation integrated: Broodstock are fed a specialized high-protein, vitamin-enriched diet to improve egg quality and sperm motility.
Natural Foraging: They graze on natural undergrowth and grasses. This not only provides essential fiber for healthy digestion but also allows for ample exercise, leading to leaner, better-textured meat.
Shepherd Supervision: Skilled shepherds accompany the herds to manage grazing patterns, ensure safety, and monitor animal health during free-roaming hours.
Nighttime: Precision Stall Feeding (TMR)
To ensure consistent growth rates and address any nutritional gaps from grazing, we utilize precision feeding when the cattle return to their pens in the evening.
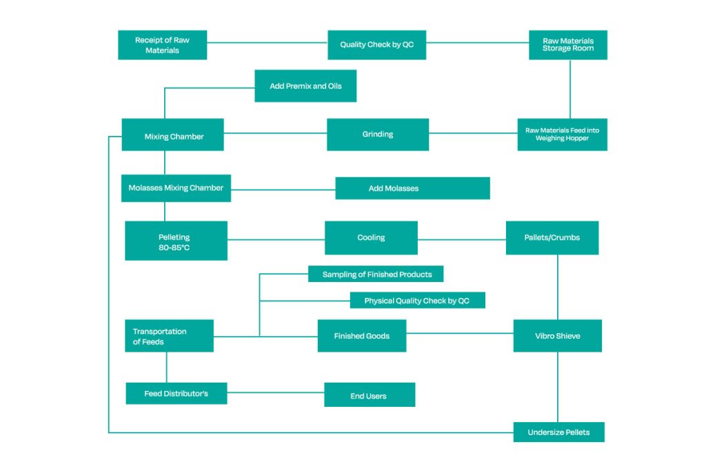
Total Mixed Ration (TMR): We provide a carefully balanced mixture known as TMR. This ensures that every mouthful contains the correct proportion of nutrients, preventing selective feeding.
Diverse Ingredients:
Our feed ration is harvested from sustainable sources, including:
- High-Quality Grasses & Hay: For essential fiber and rumen health.
- Grains: To provide the energy required for efficient weight gain.
- Agricultural By-Products: Utilizing nutrient-rich by-products from the local food processing industry, making our operation more sustainable.
Hydration & Minerals: Clean, fresh water and essential mineral licks are available 24/7 in the housing pens to support metabolic function and overall health.
Cattle Daily Feeding Cycle
